
Le Conseil d’Etat vient de rendre une décision concernant le délai pour saisir le tribunal administratif d’un recours contre une décision de refus de communication de documents administratifs (Conseil d’Etat, 11 mars 2024, n°488227).
Plus précisément, le Conseil d’Etat s’est posé la question de l’application de la jurisprudence Czabaj (Ass., 13 juillet 2016, n°387763, Rec. p. 340) au contentieux de l’accès aux documents administratifs.
🔷Le refus de communication de documents administratifs après la saisine de la CADA
CCM Benchmark, filiale du groupe Le Figaro, est une société d’édition de sites internet (Comment ça marche, l’Internaute, etc).
Cette société utilise des données publiques pour alimenter ses sites internet.
En septembre 2020, elle a demandé au ministre de l’Éducation nationale, de la Jeunesse et des Sports de lui communiquer les résultats, agrégés par établissement, des évaluations des acquis des élèves de cours préparatoire, cours élémentaire première année, sixième et seconde, pour les années 2016 à 2019,
Le ministère de l’Éducation nationale n’a pas répondu à cette demande, de telle sorte qu’une décision implicite de rejet est née.
La société a alors saisi, la Commission d’accès aux documents administratifs (CADA). Par un message électronique du 9 novembre 2020, le ministère a répondu à la société que les indicateurs correspondants ne seraient disponibles qu’au niveau du département et qu’ils seraient prochainement publiés en ligne.
Le 10 décembre 2020, la CADA a rendu un avis favorable à la communication des chiffres par établissements (avis n° 20204268).
➡️ Ainsi, l’avis de la CADA a été rendu après la décision explicite de refus du Ministère.
Sur la base de cet avis favorable de la CADA, la société a alors relancé à plusieurs reprises le Ministère. Faute de réponse, la société a saisi le tribunal administratif le 1er décembre 2021.
Le 13 juillet 2023, le tribunal administratif a annulé la décision de refus de communication et fait injonction à l’Etat de lui communiquer les résultats des évaluations agrégés par établissements.
Le ministre se pourvoit en cassation.
Le Conseil d’État a alors dû analyser si la société avait saisi le tribunal administratif dans les délais.
🔷Quel délai pour contester une décision de refus de communication de documents administratifs ?
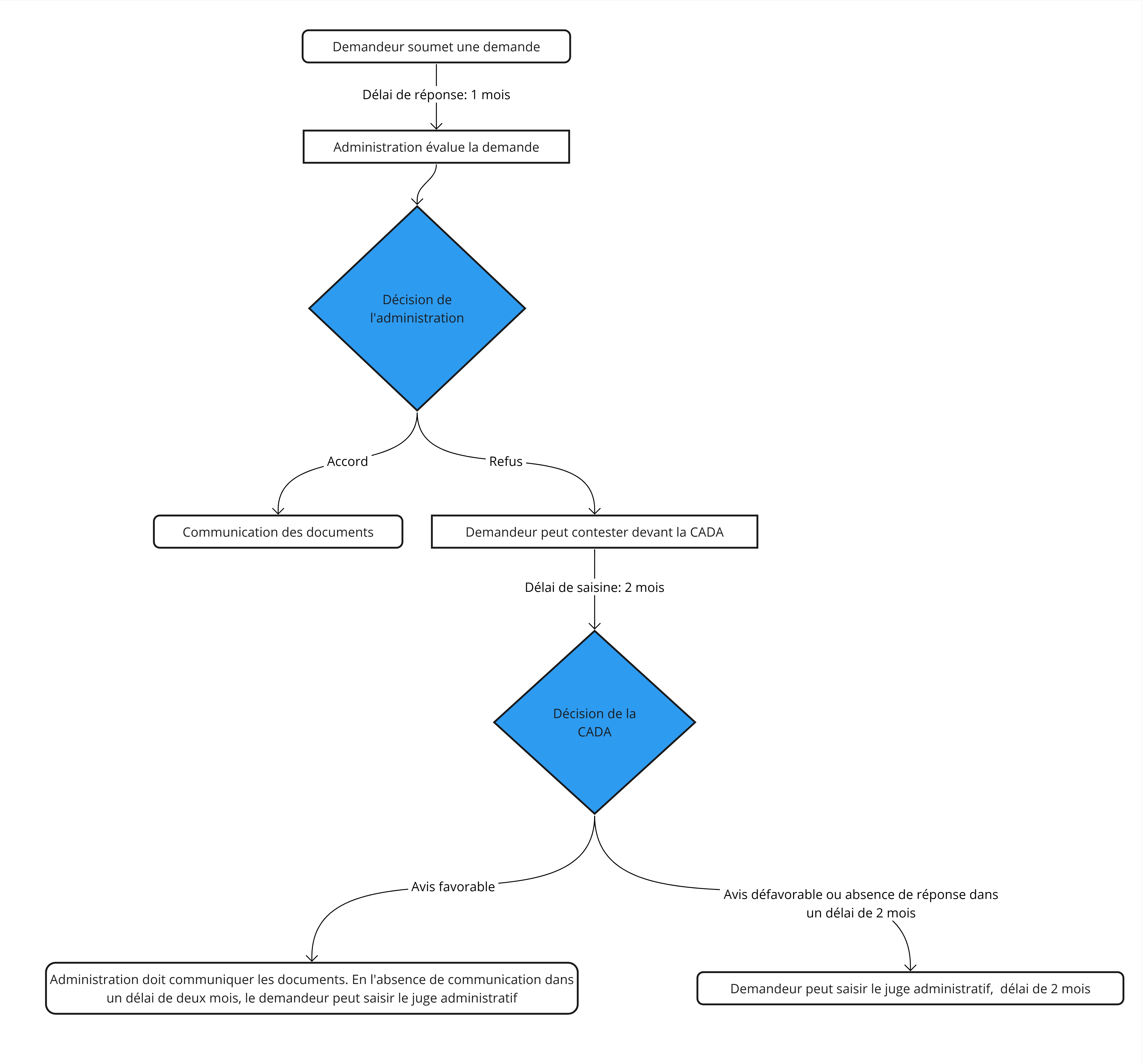
💡Il convient de se référer en code des relations entre le public et l’administration (CRPA).
➡️ Les articles R. 311-12 et R. 311-13 du CRPA prévoient que le silence gardé par l’administration dans le délai d’un mois à compter de la réception d’une demande de communication de documents administratifs vaut décision de refus.
➡️ L’article L. 342-1 de ce code prévoit que la saisine du tribunal administratif doit obligatoire être précédée de la saisine pour avis de la Commission d’accès aux documents administratifs (CADA). C’est ce que l’on appelle un recours administratif préalable obligatoire (RAPO).
➡️ En ce qui concerne la saisine de la CADA : selon les dispositions des articles R. 343-4 et R. 343-5 du CRPA, le silence gardé par l’administration pendant un délai de deux mois à compter de l’enregistrement de la saisine de la CADA fait naître une décision implicite de confirmation de refus.
Le Conseil d’Etat précise que:
lorsque l’administration, saisie d’une demande de communication de documents administratifs, oppose un refus au demandeur postérieurement à la saisine de la CADA, cette décision doit être regardée comme la confirmation du refus de communication, susceptible de faire l’objet d’un recours pour excès de pouvoir, qui fait obstacle à la naissance d’une décision implicite à l’expiration du délai de deux mois mentionné à l’article R. 343-5.
Autrement dit, au regard de la jurisprudence et des conclusions du rapporteur public :
✅Une fois le recours exercé devant la CADA, l’administration est à nouveau saisie de la demande de communication, elle dispose d’un délai de deux mois pour se prononcer et peut prendre explicitement un nouveau refus, sans même attendre l’avis de la CADA (Conseil d’Etat, 27 septembre 2022, Département de l’Essonne, n°s 452614, 454377).
✅Le Conseil d’Etat considère que lorsqu’un refus de communication est implicitement né au terme du délai de deux mois, l’administration, qui avait attendu l’avis de la CADA pour se prononcer, prend une décision explicite qui se substitue à son refus implicite. Dans un tel cas, c’est ce refus explicite qui constituera l’objet du recours (au besoin par substitution si la décision implicite avait été attaquée)
(Conseil d’Etat, 27 septembre 2022, Association Ouvre-Boîte, n°450739). La décision explicite de l’administration vient donc remplacer la décision implicite de rejet.
❌ Le délai pour saisir le tribunal administratif ne peut être opposé que si la personne ou l’entité sollicitant la communication des documents administratifs a été informée :
tant de l’existence du recours administratif préalable obligatoire devant la CADA et des délais dans lesquels ce recours peut être exercé que des voies et délais de recours contentieux contre cette confirmation ». En l’absence de cette information, le demandeur peut demander l’annulation pour excès de pouvoir de cette décision dans un délai raisonnable à compter de la date à laquelle il en a eu connaissance. Sauf circonstance particulière, que ne constitue pas la notification de l’avis de la CADA, ce délai ne saurait excéder un an.
Explications en schéma : Schéma CADA
🔷 Le délai raisonnable d’un an
Dans l’affaire soumise au Conseil d’Etat, il convenait de vérifier si les voies et délais de recours avaient étaient notifiée à la société, et dans un tel cas, quelle était la date à prendre en compte pour le calcul du délai.
Les dates importantes sont les suivantes:
- Réponse du ministre le 9 novembre 2019 sans mention des voies et délais de recours.
- La société, a reçu l’avis favorable de la CADA du 10 décembre 2020
- La société a saisi le tribunal administratif de Paris le 1er décembre 2021, soit plus d’un an après la décision de refus qui constitue l’objet du contentieux.
💡 En cas de refus de communication de documents administratifs, la jurisprudence Czabaj est applicable : en l’absence de mention des voies et délais de recours ou de preuve de cette mention, le destinataire de la décision ne peut exercer de recours juridictionnel au-delà d’un délai raisonnable en principe d’un an.
➡️ Cette requête est donc irrecevable car tardive et doit donc être rejetée.
➡️La société CCM Benchmarck pourra saisir à nouveau, si elle le souhaite, le ministère de l’éducation nationale d’une demande de communication de documents administratifs.
Pour lire la décision : Conseil d’Etat, 11 mars 2024, n°488227





